|
GPS Device
|
Public functions to interact with the SPI peripheral. More...

Functions | |
| void | spi_init (SPI_CFG_ts *spi_cfg) |
| Initializes the SPI peripheral with the given configuration. | |
| void | spi_deinit (SPI_REGDEF_ts const *spi_instance) |
| Deinitializes the SPI peripheral and disables its clock. | |
| void | spi_send (SPI_REGDEF_ts *spi_instance, uint8_t *tx_buffer, uint32_t len) |
Blocking SPI transmit. Sends len bytes from tx_buffer. | |
| void | spi_receive (SPI_REGDEF_ts *spi_instance, uint8_t *rx_buffer, uint32_t len) |
Blocking SPI receive. Reads len bytes into rx_buffer. | |
| void | spi_set_pclk_div (SPI_REGDEF_ts *spi_instance, SPI_MASTER_SCLK_SPEED_te pclk_div) |
| Changes the SPI master clock speed divisor at runtime. | |
| void | spi_set_comm (SPI_REGDEF_ts *spi_instance, EN_STATUS_te en_status) |
| Enables or disables the SPI peripheral (SPE bit). | |
Public functions to interact with the SPI peripheral.
| void spi_init | ( | SPI_CFG_ts * | spi_cfg | ) |
Initializes the SPI peripheral with the given configuration.
Enables the peripheral clock and configures data frame format, clock polarity, clock phase, bit order, slave select mode, master/slave mode, and (in master mode) the SCK speed. Does not enable the peripheral for communication; call spi_set_comm with ENABLE to do so.
Default values if fields are zero-initialized:
| [in] | spi_cfg | Pointer to the SPI configuration structure. |
Definition at line 24 of file stm32f401re_spi.c.


| void spi_deinit | ( | SPI_REGDEF_ts const * | instance | ) |
Deinitializes the SPI peripheral and disables its clock.
Triggers an RCC peripheral reset for the given instance and then disables the peripheral clock.
| [in] | spi_instance | Pointer to the SPI instance to deinitialize. |
Definition at line 72 of file stm32f401re_spi.c.


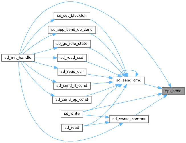
| void spi_send | ( | SPI_REGDEF_ts * | instance, |
| uint8_t * | tx_buffer, | ||
| uint32_t | len ) |
Blocking SPI transmit. Sends len bytes from tx_buffer.
Transmits data one frame at a time, polling TXE before each write and RXNE after each write to drain the receive FIFO (required in full-duplex mode to prevent overrun). Supports both 8-bit and 16-bit frame formats.
| [in] | spi_instance | Pointer to the SPI peripheral instance. |
| [in] | tx_buffer | Pointer to the transmit data buffer. |
| [in] | len | Number of bytes to transmit. Must be even for 16-bit frames. |
Blocking SPI transmit. Sends len bytes from tx_buffer.
Definition at line 90 of file stm32f401re_spi.c.

| void spi_receive | ( | SPI_REGDEF_ts * | instance, |
| uint8_t * | rx_buffer, | ||
| uint32_t | len ) |
Blocking SPI receive. Reads len bytes into rx_buffer.
Receives data by transmitting dummy bytes (0xFF) to generate the SCK clock signal, then reads the received byte from the data register. Supports both 8-bit and 16-bit frame formats.
| [in] | spi_instance | Pointer to the SPI peripheral instance. |
| [out] | rx_buffer | Pointer to the receive data buffer. |
| [in] | len | Number of bytes to receive. Must be even for 16-bit frames. |
Blocking SPI receive. Reads len bytes into rx_buffer.
Definition at line 115 of file stm32f401re_spi.c.

| void spi_set_pclk_div | ( | SPI_REGDEF_ts * | spi_instance, |
| SPI_MASTER_SCLK_SPEED_te | pclk_div ) |
Changes the SPI master clock speed divisor at runtime.
Updates the BR field in SPI_CR1 without a full re-initialization. Used by the SD card driver to ramp the SCK from the slow initialization speed (100–400 kHz) to the maximum speed after card initialization.
| [in] | spi_instance | Pointer to the SPI peripheral instance. |
| [in] | pclk_div | The new clock divisor to apply. |
Definition at line 143 of file stm32f401re_spi.c.

| void spi_set_comm | ( | SPI_REGDEF_ts * | instance, |
| EN_STATUS_te | en_status ) |
Enables or disables the SPI peripheral (SPE bit).
| [in] | spi_instance | Pointer to the SPI peripheral instance. |
| [in] | en_status | ENABLE to activate, DISABLE to deactivate. |
Enables or disables the SPI peripheral (SPE bit).
Definition at line 149 of file stm32f401re_spi.c.
