|
GPS Device
|
Functions | |
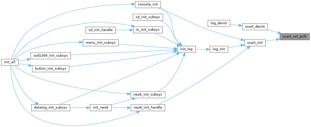
| static void | usart_set_pclk (USART_REGDEF_ts const *instance, EN_STATUS_te en_status) |
| Enables or disables the peripheral clock for a USART instance. | |
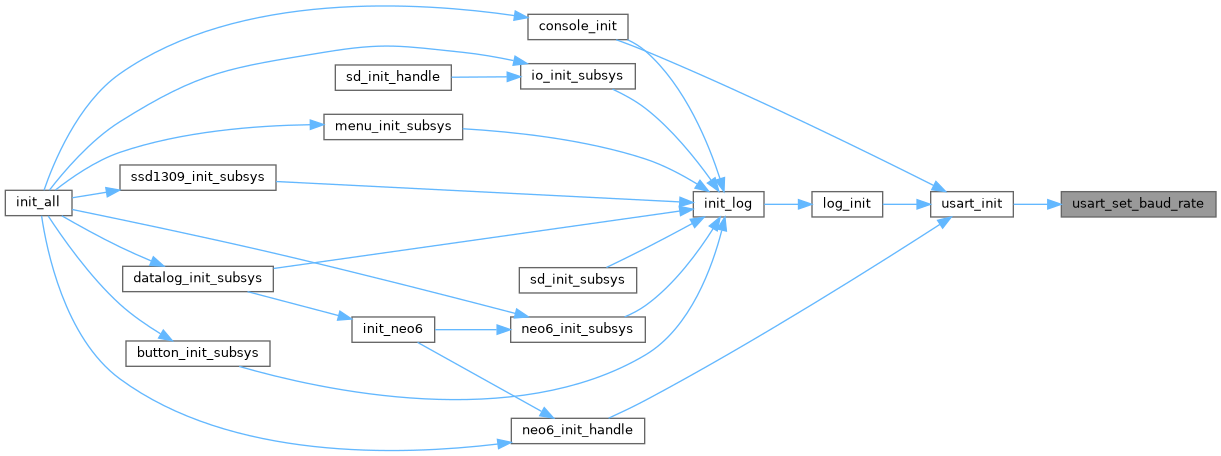
| static void | usart_set_baud_rate (USART_CFG_ts *usart_cfg) |
| Computes and writes the BRR register for the configured baud rate. | |
|
static |
Enables or disables the peripheral clock for a USART instance.
Routes to the appropriate RCC APB1 or APB2 clock enable/disable call:
Called by usart_init and usart_deinit.
| [in] | instance | Pointer to the USART peripheral instance. |
| [in] | en_status | ENABLE to enable the clock, DISABLE to disable it. |
Definition at line 183 of file stm32f401re_usart.c.


|
static |
Computes and writes the BRR register for the configured baud rate.
Uses the fixed-point scaling method from the STM32 reference manual:
USART1 and USART6 use the APB2 clock; USART2 uses the APB1 clock.
| [in] | usart_cfg | Pointer to the USART configuration structure. |
Definition at line 209 of file stm32f401re_usart.c.

