|
GPS Device
|
Functions | |
| ERR_te | datalog_init_subsys (void) |
| Initializes the data log subsystem. | |
| ERR_te | datalog_deinit_subsys (void) |
| Deinitializes the data log subsystem. | |
| ERR_te | datalog_start_subsys (void) |
| Starts the data log subsystem. | |
| ERR_te | datalog_stop_subsys (void) |
| Stops the data log subsystem. | |
| ERR_te | datalog_init_handle (DATALOG_CFG_ts const *datalog_cfg, DATALOG_HANDLE_ts **datalog_handle_o) |
| Initializes and registers a data log handle. | |
| ERR_te | datalog_deinit_handle (DATALOG_HANDLE_ts const *datalog_handle) |
| Deinitializes a data log handle. | |
| ERR_te | datalog_run_handle (DATALOG_HANDLE_ts *datalog_handle) |
| Writes a GPS data entry to the log file if the logging interval has elapsed. | |
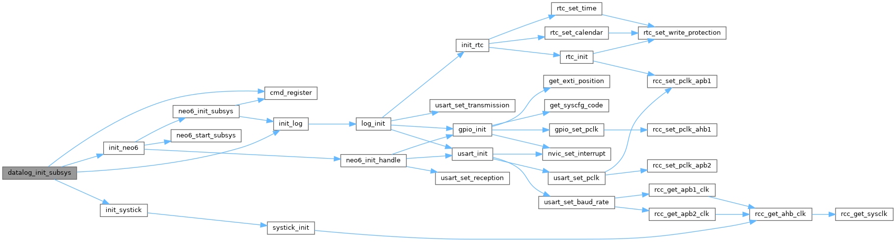
| ERR_te datalog_init_subsys | ( | void | ) |
Initializes the data log subsystem.
Definition at line 137 of file datalog.c.


| ERR_te datalog_deinit_subsys | ( | void | ) |
Deinitializes the data log subsystem.
Definition at line 174 of file datalog.c.

| ERR_te datalog_start_subsys | ( | void | ) |
Starts the data log subsystem.
Definition at line 199 of file datalog.c.

| ERR_te datalog_stop_subsys | ( | void | ) |
Stops the data log subsystem.
Definition at line 223 of file datalog.c.
| ERR_te datalog_init_handle | ( | DATALOG_CFG_ts const * | datalog_cfg, |
| DATALOG_HANDLE_ts ** | datalog_handle_o ) |
Initializes and registers a data log handle.
Definition at line 247 of file datalog.c.


| ERR_te datalog_deinit_handle | ( | DATALOG_HANDLE_ts const * | datalog_handle | ) |
Deinitializes a data log handle.
Definition at line 329 of file datalog.c.

| ERR_te datalog_run_handle | ( | DATALOG_HANDLE_ts * | datalog_handle | ) |
Writes a GPS data entry to the log file if the logging interval has elapsed.
Definition at line 384 of file datalog.c.

